In educational technology, there are three distinct types of professional development activities that comprise a comprehensive system to support teachers as they become competent and confident users of information technology in their classrooms. School and technology leaders who:
- Train teachers to use systems;
- Facilitate learning about technology;
- Actively support design of technology-rich learning;
tend to develop faculties who make efficient and effective use of technology.
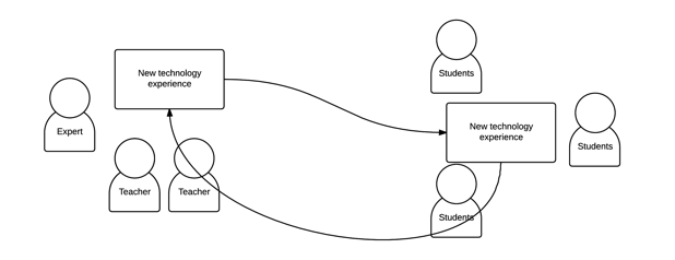
Training is undertaken to show teachers how to use IT systems (both hardware and software as well as web services). This is usually done in the absence of students and it is mediated through the guidance of an expert who both defines what is to be learned and assesses teachers’ progress. Good training allows for on-going support and is focused on the tools; good training leaves teachers able to begin using systems for in the intended purpose.

Learning begins when teachers start asking questions about the systems in which they have been trained. School and technology leaders recognize teachers are beginning to learn about technology when they brainstorm uses or advantages of the IT, or when they begin to identify concerns. Learning also represents a change in purpose, as the role of the technology in the classroom, and its effect on teaching and learning focuses discussions.

Design finds a much reduced role for the expert in the professional learning as teachers create learning activities and materials that make use of the technology. In the best design activities, teachers collaborate on the work and it is iterative; they refine the activities after using them with students.

As school and technology leaders seek innovative uses of existing technology or they seek to deploy innovative technologies, it is well for them to use the lenses of training, learning, and design to ensure each individual teacher receives the support he or she needs and that the entire faculty is involved in progressively more sophisticated inquiry into the development of technology-rich classrooms.